21 técnicas de Growth Hacking para ecommerce
Cómo doblar tus ventas en 6 meses
¿A que sería estupendo si pudieras doblar tus ventas? ¿Y si lo pudieras hacer en 6 meses, incluso cada 6 meses, de manera sistemática?
Eso es exactamente lo que hacen las empresas de mayor éxito en Internet: generar un crecimiento exponencial, que hace que pasen de los primeros miles de usuarios a millones en un tiempo récord.
Y no es casualidad. Lo hacen sistemáticamente, siguiendo un método llamado Growth Hacking.
En esta página vas a tener tu primera experiencia de Growth Hacking. Y vas a doblar tus ventas en el proceso.
¡Feliz lectura!
¿QUÉ ES GROWTH HACKING?
Es una metodología de crecimiento acelerado para startups (aunque realmente se puede aplicar a cualquier empresa) que se basa en 3 principios básicos:
- El conocimiento del cliente, sus necesidades y su comportamiento.
- La generación de muchas ideas de mejora, basadas en ese conocimiento.
- La implementación y prueba sistemática (y rápida) de las mejores ideas.
La aplicación correcta de esta metodología genera crecimientos acelerados y predecibles.
Nota: el Growth Hacking no es, como cree mucha gente (y como dice el propio nombre), una simple colección de trucos de marketing – nada más lejos de la realidad. Es un método sistemático, con unos fundamentos teóricos importantes, y basado en el análisis científico de los datos disponibles y de los resultados de las pruebas. No tiene nada que ver con “trucos” para conseguir el éxito sin trabajar.
EL MODELO TEÓRICO EN UN ECOMMERCE
Las ventas de una tienda online se pueden expresar con esta fórmula:
Ventas = Tráfico x Conversión x Fidelización x Valor del cliente
en la que intervienen estos factores (entre paréntesis, los términos habituales en Growth Hacking):
- Tráfico (Adquisición): número de clientes potenciales nuevos que llegan a la web.
- Conversión (Activación): porcentaje de esos visitantes que se convierten en clientes.
- Fidelización (Retención): porcentaje de clientes que siguen siendo clientes a medio y largo plazo.
- Valor del cliente (Monetización): capacidad de convertir esos clientes en pedidos e ingresos.
Lo interesante es que son 4 factores básicamente independientes entre ellos: si doblas el tráfico (por ejemplo, invirtiendo más en publicidad), doblas las ventas. Si doblas la conversión, doblas las ventas. Si doblas la fidelización, doblas las ventas. Y si doblas el valor de cada cliente, también doblas las ventas.
Además, se multiplican: si doblas el tráfico y además doblas la conversión, cuadruplicas las ventas.
Lo que es importante entender es esto: cualquier mejora permanente que apliques a cualquier fase del proceso de compra de tu cliente aumenta permanentemente el total de tus ventas. Las mejoras individuales se acumulan y multiplican. Y el resultado acumulado de una serie de mejoras puntuales puede ser dramático.
LA ESTRATEGIA
Eso es lo que vamos a hacer: implementar mejoras importantes pero asequibles. Y cada una con una eficacia probada anteriormente en cientos de tiendas.
Una mejora cada mes. Durante 6 meses.
Te garantizo que el efecto acumulado será tremendo – si cada mejora individual aporta un aumento de ventas del 12%, en 6 meses has duplicado las ventas.
Conociendo tu tienda y tus clientes, ¿te ves capaz de aumentar tu tráfico de visitantes nuevos un 12%? ¿Mejorar la fidelización un 12%? ¿Sugerir más productos para aumentar el valor del carrito un 12%?
Recuerda: un 12% cada mes, es un 100% al cabo de 6 meses.
Y hay un montón de mejoras que puedes hacer…
Te presento 21 técnicas potentes para hacer crecer tus ventas. No todas serán adecuadas a tu tienda – no hay soluciones universales, y cada tienda es única. Tú tienes que decidir cuáles quieres usar, y en qué orden.
Lo que te propongo que hagas es esto:
- Escoge 6 técnicas. Las que te sean más fáciles, en las que veas mayor potencial, o que te atraigan más. Puedes mejorar algo que ya estás haciendo, o añadir algo nuevo, como prefieras.
- Implementa una cada mes.
- Y observa los resultados.
No te voy a engañar, no va a ser fácil. Cada una comporta un esfuerzo importante, y mantenerlo durante 6 meses sin dejar el trabajo diario es difícil. Pero es definitivamente posible. Y el resultado puede ser espectacular.
¿PARA QUIÉN ES ESTE LIBRO?
Las empresas que experimentan un crecimiento exponencial lo hacen entre una fase de crecimiento lento y otra más plana. En la primera están descubriendo su modelo de negocio: producto, cliente, canal, precio, mensaje… En la tercera han llegado a la saturación: es difícil adquirir más clientes, simplemente porque no hay más.
Para aplicar estas técnicas y obtener un crecimiento exponencial, ya debes tener un producto que se pueda vender, y no debes haber saturado el mercado.
Quitando esta limitación, cualquier empresa puede aplicar estas técnicas.
¿QUÉ ES “THE ART OF ECOMMERCE”?
Somos una consultoría especializada en desarrollo de sistemas de ecommerce.
También hacemos web y apps y branding y marketing, pero nos gusta especialmente el ecommerce.
Crear tiendas diferentes y hacerlas crecer. Eso es lo que hacemos.
PODEMOS AYUDARTE
Si ya tienes una tienda online y quieres hacerla crecer, hablemos. Y si no… también ?
Recuerda: la competencia sólo te ganará si tú le dejas.
Vamos a por ello.
21 técnicas de Growth Hacking para doblar tus ventas
Te presento 21 técnicas que puedes utilizar para mejorar tus ventas de manera sistemática. Todas y cada una de ellas son técnicas conocidas y probadas en infinidad de tiendas, y tienen mucho potencial. El orden no es importante – he intentado que sea adecuado para la mayoría de casos, pero realmente puedes escoger las que quieras, e implementarlas en el orden que quieras.
Significado de las tablas
Cada técnica tiene una tabla al lado con varios datos.
- Número de técnica
- Área a la que se aplica: web, contenidos, marketing, tráfico
- Coste: valora la dificultad, la cantidad de trabajo y el coste total
- Carga de trabajo mensual añadida: algunas técnicas se hacen de una sola vez, mientras que otras requieren un trabajo habitual
- Impacto potencial sobre las ventas de la tienda
Hay estas escalas de valores – el azul es mejor, y el rojo, peor.
1. Haz una auditoría, e implementa las recomendaciones
Hay dos factores que impactan de manera principal en la capacidad de tu web para vender: Usabilidad y Experiencia de Usuario (UX).
La usabilidad es la facilidad que ofrece la tienda para que los usuarios la utilicen de manera efectiva. Es algo que se nota cuando falta. Por ejemplo, si el cliente no ve el botón de compra, no va a poder comprar – la tienda no es usable. O si no puede completar un pedido sin rellenar un montón de campos. O si resulta prácticamente imposible hacer un registro sin errores. O si no puede ver las características del producto porque no sabe dónde están…
Es muy fácil que un diseño o su implementación presenten problemas de usabilidad. Una auditoría examina cada página y cada función y detecta esos problemas que pueden evitar que los clientes hagan lo que necesitan hacer con facilidad.
La experiencia de usuario, en cambio, es el flujo de información y acciones que experimenta el cliente para investigar, decidir y comprar el producto. Se busca que sea fácil, intuitivo y agradable.
La experiencia de usuario se sufre cuando es mala, y se agradece cuando es buena. Y puede llegar a dar momentos ¡UAU!
Una auditoría es un trabajo realizado por un especialista, que revisa sistemáticamente una serie bastante extensa de puntos, y prueba todas las funcionalidades de la tienda, para detectar posibles problemas de usabilidad y sugerir mejoras conocidas en experiencia de usuario. Se trata de arreglar y mejorar una implementación que no funciona (por diseño, implementación o contenido), no de cambiar un diseño.
La auditoría puede incluir otros aspectos, como rendimiento, seguridad o SEO.
Es muy importante que implementes tantas sugerencias como puedas. Normalmente te darán una lista exhaustiva de mejoras, normalmente sencillas, que pueden tener un impacto importante sobre el rendimiento de la tienda – especialmente si se han detectado problemas serios de usabilidad (algo muy frecuente).

¿Quieres que preparemos la auditoría de tu tienda? Es la manera ideal de iniciar un programa de mejoras.
Te damos un informe detallado con:
- Análisis de usabilidad y UX
- Experiencia en móviles
- Posicionamiento SEO
- Rendimiento…
2. Haz que funcione muy bien en móviles
Si el diseño de tu tienda ya tiene unos años o se basa en una plantilla un poco antigua, es muy posible que la optimización para móviles sea poco adecuada. Dado que la mayoría de visitas y una gran parte de pedidos se hacen desde móviles y tabletas, igual que la mayor parte de búsquedas locales, creo que no hace falta que destaque la importancia de que funcione muy bien.
Pero no sólo bien, sino muy bien. No basta con que sea posible navegar y hacer un pedido, tiene que ser fácil. Incluso, si es posible, el diseño debe estar pensado primero para móviles, y luego ampliado para portátiles y PCs – la estrategia Mobile First.
Para que te hagas una idea de lo que tienes, Google tiene una página que te da pistas sobre el nivel de optimización de tu web.
¿Qué hay que hacer para optimizar la tienda para móviles? Te doy una aproximación:
- Usa un tamaño de letra que se vea bien en una pantalla pequeña (al menos 14 px, mejor si es más), no hagas que tus visitantes tengan que ampliar la página.
- Pon botones grandes y separados de otros elementos. El dedo es un dispositivo apuntador muy poco preciso – pónselo fácil. Comprueba los demás elementos interactivos de la tienda, que sean visibles, grandes y separados lo suficiente de sus vecinos.
- Comprueba que no aparece información importante en “mouseover” (cuando pasas el ratón por encima de algo). En móviles no hay ratón – ese contenido no se ve.
- Asegúrate de que se ve bien con el móvil derecho y apaisado. La página se debe reorganizar al nuevo ancho.
- El contenido que está en PC en varias columnas se debe reorganizar en una sola columna. Las páginas son más largas, pero así no hace falta renunciar a ningún contenido.
Etcétera. Hay un montón de detalles de usabilidad que hay que tener en cuenta cuando se diseña para móviles.
¿Quieres que miremos cuál es el nivel de optimización de tu tienda y te digamos lo que deberías corregir? Pídenos que hagamos una auditoría de tu tienda. Además de UX, SEO y varios aspectos más, incluye una revisión de la versión móvil de tu tienda.
3. Haz que la tienda sea muy rápida
La velocidad de tu tienda importa. Y mucho. Los visitantes no tienen paciencia, y si tarda demasiado en responder, se cansan y se van a otra que no les haga perder el tiempo.
¿Cuánto importa? Hay informes que dicen que 1 segundo de retraso reduce un 7% las ventas.
Más: Google tiene una calculadora (en inglés) que te da una estimación (según sus datos) de cuánto más puedes vender aumentando la velocidad de tu tienda. Un ejemplo: reducir de 6 a 3 segundos, con 10.000 visitantes al mes, una tasa de conversión del 1% y un pedido medio de 100 € permite un aumento de ventas de 9000 €. Es decir, aumentaría tu conversión del 1 al 1,9%.
Hay otro factor importante a tener en cuenta: Google penaliza las webs lentas. Si aceleras tu web, ganarás posicionamiento SEO y tráfico gratuito.
Ahora bien, ¿cómo optimizas tu tienda? Dependiendo de tu plataforma de ecommerce, hay un montón de técnicas, y se trata de aplicar tantas como puedas.
- Contrata el servidor más rápido que puedas pagar.
- Pon módulos y sistemas como Redis, mod_pagespeed, pásate a PHP 7, activa la compresión GZIP…
- Tienes más consejos sobre cómo optimizar tu servidor en mi ebook “Mejora tu web en 11 días” (también hay una versión online).Optimiza las imágenes, combina archivos Javascript y CSS, lleva los archivos Javascript que puedas al final de la página…
- Combina iconos comunes en sprites, usa un CDN…
¿Qué puedes conseguir? El ideal (para tomarlo como referencia) es descargar la página principal, con archivos e imágenes, en menos de 2 segundos. Y en menos de 1 segundo en una recarga de la página. Eso es rápido – y te aseguro es factible (aunque no fácil).
Descarga mi ebook sobre cómo optimizar tu web
¿Quieres que te ayudemos a optimizar tu tienda? Contacta con nosotros y veremos cuánta mejora podemos conseguir.
4. Mantén el contacto con tus clientes por email (Email Marketing)
En una ocasión compré dos tabletas para mis comerciales. Encontré una tienda online con los aparatos que ya había seleccionado. Tenía stock, el mejor precio, buenas recomendaciones de clientes…
Hice el pedido. Lo enviaron el mismo día, llegó al día siguiente por la mañana.
Impresionante.
Al ir a hacer el siguiente pedido, unos meses más tarde, no hubo manera de encontrar dónde había hecho la compra. La factura llevaba otro nombre, no encontraba los emails de pedido, no los tenía en Facebook, no me habían enviado absolutamente nada…
Tenían un cliente convencido y motivado para volver a comprar. Pero me perdieron por no mantener el contacto.
Debes mantener el contacto con tus clientes (actuales, antiguos y potenciales) por todas las vías que puedas:
- Newsletter (el principal), mediante suscripción voluntaria
- Mensajes por email, SMS, Whatsapp, etc. referentes a sus transacciones
- Redes sociales: Facebook, Instagram, Twitter…
- Foros, grupos privados de Facebook
El primer objetivo de este contacto no es vender. Puedes proponer, pero el cliente comprará cuando quiera. El objetivo principal es que te recuerde cuando necesite hacer el próximo pedido.
El segundo objetivo es que sepa todo lo que tienes. Es muy frecuente que tu cliente sepa sólo que tienes lo que ha comprado – aprovecha su atención para decirle todo lo que le puedes ofrecer.
El tercero, ese sí, es vender: mándale promociones, descuentos, novedades… Pero no te sorprendas si te compra cualquier cosa menos la oferta que le mandas: es un clásico enviar un emailing con una súper oferta, que el emailing sea un éxito con mucha respuesta, y que te compren de todo menos lo que has ofrecido. Lo que pasa es que le has recordado que existes – pero que tu oferta le interese precisamente en ese momento es una casualidad.
¿Quieres que te ayudemos a organizar el email marketing de tu tienda? Instalamos y configuramos un sistema:
- Alojado en el mismo servidor de la tienda
- Tan potente como el mejor
- Segmentación y personalización
- Sin cuotas mensuales
- Emails enviados desde Amazon SES
5. Ofrece descargas gratis
Un “Lead Magnet” es un imán de contactos – un recurso que utilizas para recoger contactos y permiso para contactarles. Ejemplos típicos son ebooks en PDF (como este mismo, o los que tienes en el lateral), cursos por email o en vídeo, juegos, test de autoevaluación…
Pero no puedes poner cualquier cosa, lo que ofrezcas debe cumplir una serie de condiciones.
- Debe ser atractivo para tu cliente ideal
No te sirve cualquier contacto, quieres recoger los que tengan mayor probabilidad de ser tus clientes. Utiliza un tema y un mensaje que se dirijan exactamente a tu cliente ideal. Por ejemplo, responde a problemas concretos que tienen, o propón técnicas muy específicas para mejorar algo que sea importante para ellos. Y que sea aplicable al máximo posible de clientes.
- Debe ser muy útil
Lo que des debe ser útil. Debe parecerlo, para que lo descarguen. Y luego debe serlo – quieres que tengan una muy buena opinión de ti, que das la talla. Eso lo consigues con el contenido.
Si puedes, no te conformes con que sea solamente útil, haz que sea inmensamente útil, inspirador, divertido…
- Debe estar realizado profesionalmente
No basta con que sea muy útil, también debe estar muy bien vestido. El diseño, la calidad del lenguaje, la claridad, se traducen inmediatamente en credibilidad. Un ebook mal maquetado o con faltas de ortografía mata cualquier reputación que hayas conseguido.
Hazlo revisar, e invierte en un buen diseño.
En cuanto tienes tu “lead magnet”, te falta hacer 3 cosas:
- Ponerlo detrás de una página con un formulario de suscripción.
- Promocionarlo – redes sociales, tu newsletter, publicidad, SEO… Si no lo difundes, no te sirve de nada.
- Hacer un seguimiento – posiblemente una secuencia de emails ampliando el tema, ofreciendo servicios relacionados…

6. Mejora la información de tus productos
Para convencer a tu cliente tienes que decirle algo que le interese. Plantea tus contenidos para que respondan a estas preguntas (en orden de importancia creciente):
- Características: ¿qué hace el producto? ¿Cómo funciona, qué características tiene?
- Ventajas: ¿qué aporta con respecto a otros similares?
- Soluciones: ¿cómo va a resolver su problema?
- Estilo de vida: ¿cómo va a mejorar su vida? ¿Cómo le va a hacer más feliz?
- Aspiraciones: ¿cómo va a mejorar el mundo usando tu producto?
Cuanto más subas en la escala, más convencerás al cliente. Pero no puedes dejar un piso vacío e ir al siguiente, cada uno se construye sobre la base del anterior.
Sobre todo, intenta no utilizar las descripciones del fabricante, todo el mundo las tiene. Pon algo único, que te diferencie.
Ten en cuenta que es un trabajo constante, tienes que hacerlo para cada producto que añadas.
Claridad, claridad y claridad
La claridad facilita las ventas, y la opacidad las mata. ¿A que has dejado algún pedido a medias porque no veías lo que te iba a costar de transporte, si lo podías devolver, o cuánto tardarías en recibirlo?
Tus clientes piensan igual. Si tienen dudas de lo que van a pagar, recibir o arriesgar, no harán el pedido. Cuanto antes disipes esas dudas, antes generarás confianza y más posibilidades tendrás de que terminen el pedido.
Con este cambio no ganarás pedidos – pero dejarás de perderlos por falta de claridad.
Imágenes y videos
Las imágenes venden. Las buenas imágenes venden más. Y los videos, aún más.
Pon imágenes muy grandes y de gran calidad. Muchas. Que muestren el producto, sus puntos destacados, pero también el producto en uso, en situaciones reales. Con un contexto. Y si salen personas, por favor, sonrisas y mirar a la cámara. Las poses lánguidas de modelo están muy bien en las revistas de moda, pero no en tu página de producto.
7. Optimiza el checkout y recupera carritos abandonados
¿A que resulta frustrante ver que de cada 10 clientes que llegan a la página de compra, sólo 3 o 4 la terminan? No te pasa sólo a ti, es algo muy común. Y pasa por varias razones:
- Realmente no está interesado en comprar, sólo está comprobando el coste del envío o las formas de pago.
- Está usando el carrito como una forma de guardar los productos que le interesan. Como un “wish list”.
- Lo ha encontrado más barato, o más conveniente, en otro lugar.
- No se decide a terminar la compra, le falta decisión o incentivo.
- Ha encontrado algo que no le resulta aceptable: el plazo de entrega, las garantías, el coste del envío, las formas de pago disponibles…
- No ha sido capaz de terminar, por algún problema técnico o de usabilidad (como un proceso excesivamente largo o complicado).
Con los 3 primeros puntos no tienes mucho que hacer, más que reconocerlo. Con los otros 3, sí tienes.
El checkout (la página de compra) es posiblemente el lugar donde puedes realizar los cambios más rápidos y rentables. Te sugiero que hagas 3 cosas:
- Haz una auditoría de UX de la página de compra, y pide la opinión a tus clientes (tanto los que terminan un pedido como los que no). Descubrirás problemas de usabilidad, normalmente fáciles de corregir, que hacen que algunos clientes no te compren. También comprenderás por qué no terminan el pedido – cuáles de las razones de arriba se aplican en tu tienda. Y tendrás pistas de cómo corregirlos.
- Pídeles el email justo cuando añaden un producto al carrito, o cuando entran en el checkout, no esperes a que se registren al final. Modifica el proceso de añadir un producto para pedir ese email (siempre opcional). Guárdalo con el carrito para usarlo en el punto siguiente…
- Pon en marcha una campaña de recuperación de carritos Se trata de contactar por email con los clientes que no han terminado un pedido, para recordarles que está ahí. Es una técnica de marketing habitual, con buenas prácticas bien conocidas, y con uno de los mayores retornos de la inversión en el sector del ecommerce.
8. Ofrece productos relacionados
Una de las mejores técnicas para aumentar el importe del pedido, y para generar pedidos repetidos, es ofrecer productos relacionados. Recomendar productos que pueden interesar a tu cliente, sabiendo que tiene un interés real en el producto que está viendo o (el indicio definitivo) que acaba de comprar.
Básicamente hay 3 tipos de productos relacionados:
- Accesorios, consumibles y recambios: productos creados expresamente para funcionar con el que ha comprado.
- Ventas cruzadas (cross sell): productos complementarios al actual. Por ejemplo, un cinturón con respecto a un pantalón.
- Upsell: producto alternativo al actual, normalmente de mayor importe. Por ejemplo, impresoras similares.
Es fundamental que las recomendaciones que des sean relevantes. Es muy desmotivador que te ofrezcan productos que aparentemente estén seleccionados al azar.
¿Cómo puedes mostrar productos relevantes? Hay varias maneras.
- Si eres Amazon o Netflix, puedes usar Inteligencia Artificial junto con tu ingente base de datos de interacciones previas para deducir esas relaciones y las preferencias de tu cliente.
- Puedes contratar un servicio que lo haga, como BrainSINS o Barilliance.
- Preparar manualmente listas de productos relevantes para cada tipo de producto o categoría.
- Crear esas listas de algún modo, como recomendando los productos más vendidos de la categoría, novedades, los más valorados…
Lo que definitivamente no te recomiendo, es mostrar listas fijas, que no sean relevantes, o calculadas estadísticamente pero a partir de pocos datos (pocos pedidos), de modo que los resultados son prácticamente aleatorios.
Puedes mostrar tus recomendaciones:
- En la página de producto
- En el carrito de compra
- En el email de confirmación de pedido
- En emails posteriores
- En la tienda, en visitas posteriores
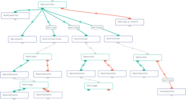
9. Despliega un sistema de Marketing Automation
Es una de las últimas tecnologías en aterrizar en el sector del ecommerce (al menos para las tiendas pequeñas, las grandes empresas lo usan desde los 90). La Automatización de Marketing (Marketing Automation) te permite seguir las actividades de tus visitantes y clientes en tus medios (web, emails, apps) y programar respuestas adecuadas a sus acciones.
¿Quieres ejemplos?
- Emails de recuperación de carritos abandonados.
- Secuencia de emails de bienvenida tras el primer pedido.Segmentación automática de tus clientes en función de sus compras e intereses.
- Emails de reactivación de antiguos clientes.
- Newsletters personalizados según el segmento e interés de cada cliente.
- Recomendación de productos, después de una visita o una compra.
- Ofertas según el tiempo que ha pasado desde el último pedido.
- Regalos automáticos en cuanto llega a una facturación determinada.
- Seguimiento de clientes, según el grado de interés que han demostrado en tu producto.
- Email Marketing completo, probablemente mejor que el que tienes ahora.
- Y todo lo que se te ocurra…
No te engañaré, es mucho trabajo. Pero vale la pena. El Marketing Automation es la mejora de funcionalidad más importante que puedes añadir a tu tienda.
La Automatización de Marketing te permite…
- Conservar a tus mejores clientes
- Detectar a los clientes que están a punto de comprar
- Enviarles mensajes relevantes y en el momento justo
- Cruzar datos de todos tus canales de venta
- Ir a Omnichannel
- Responder más rápidamente a las necesidades de tus clientes
- Mejorar la fidelidación
- Realizar campañas de comunicación 1:1 en email, SMS y web
¿Quieres que instalemos y configuremos en tu tienda un sistema completo de Marketing Automation?
- Alojado en el mismo servidor de la tienda
- Tan potente como el mejor
- Segmentación y personalización
- Sin cuotas mensuales
- Emails enviados desde Amazon SES
10. Experimenta sistemáticamente. Con todo.
La experimentación rápida y sistemática de todo lo que se pueda probar es la base del CRO (Optimización de Conversiones) y del Growth Hacking. Es difícil ponerlo en marcha, necesitas recursos y una tienda que ya tenga mucho tráfico y ventas para empezar (los experimentos necesitan mucho movimiento para dar resultados fiables). Pero es lo que te permite afinar cada elemento de tu tienda para que sea lo más eficaz posible.
Este es el Nivel Ninja (el mayor) en mi escala de perfección en ecommerce.
¿Qué tipo de experimentos? Cualquiera que sea posible, medible y tenga una justificación (una idea de por qué puede ser mejor). No hay experimentos inútiles.
¿Cómo es un experimento? Normalmente son pruebas de tipo A/B, en que comparas una opción A (la original en tu tienda) con una B (la modificación). Las ejecutas en paralelo, cada una con una parte de tu tráfico, y al cabo de un tiempo miras cuál es el resultado. Al final te quedas con una de las dos opciones. Y aprendes algo nuevo sobre cómo funcionan tus clientes.
¿Cuáles pueden ser los resultados? Pueden ser negativos, inconcluyentes (o mejor dicho, sin cambios), mejoras moderadas, y mejoras drásticas.
En la práctica las mejoras drásticas son sumamente raras. A lo que aspiramos es a encontrar un número constante de mejoras moderadas, que combinadas den una mejora importante.
¿Recuerdas que dije al principio que una mejora del 12% durante 6 meses dobla las ventas? Pues una mejora del 5% cada mes aumenta las ventas un 80% al cabo de un año. Aparte de las otras mejoras más ambiciosas que puedas hacer. Todo con experimentos sencillos, que no alteran el día a día de tu tienda.
11. Pide la opinión a tus clientes
No puedes vender más a tu cliente si no le conoces bien antes. Y para conocerle, pregúntale.
Te propongo que seas sistemático preguntando. Que lo incorpores a todos tus procesos. Que recojas la información de satisfacción, facilidad y frustración en todo lo que haces.
Aquí tienes varias ideas para empezar.
- Haz encuestas de salida
Pon esta campaña durante varias semanas: en cuanto un visitante llegue a tu web, pídele permiso para hacerle una pequeña encuesta cuando salga. Si dice que sí, abre otra página con una encuesta, por ejemplo con Google Forms, que es gratis y fácil de usar, o Qualaroo.
Pregunta cómo ha llegado a la web, qué venía buscando, si lo ha encontrado, y si le ha servido su visita.
Te garantizo que las respuestas te sorprenderán. Hazlo tanto con clientes como con no clientes.
- Haz encuestas de satisfacción
Pide a tus clientes que te expliquen cómo ha sido su experiencia, primero con la compra, y luego con el uso del producto. Podrás detectar y corregir problemas en tu proceso de compra, de envío, y en los productos.
En cuanto hayas corregido los problemas que salgan, puedes pedir otras encuestas más interesantes.
- Pide valoraciones sobre los productos
Pocas cosas ayudan más a decidir comprar un producto, que ver que otras personas han comprado el mismo y están satisfechas (la “prueba social”). Una de las grandes ventajas de Amazon es la inmensa cantidad de opiniones que tiene en su tienda – tú puedes hacer lo mismo.
Pide la opinión a tus clientes. A todos. Y publícalas. No tengas miedo de las opiniones negativas, ayudan a que las buenas sean más creíbles (y si son muchas, quizás deberías cambiar el producto…)
- Pide la opinión sobre tu empresa, en todos los canales posibles
En sistemas como Trusted Shops o eKomi. En Google Sites. En Google Merchant. En opiniones de Facebook. En cualquier sitio donde un cliente pueda dejar su opinión, pídele que la deje.
12. Utiliza contenido creado por los usuarios
El contenido que crean tus usuarios es gratis, original (no existe el mismo texto en otras webs), y está cargado de palabras clave relevantes para tu negocio.
Te presento varias posibilidades.
- Recoge y publica activamente opiniones de tus clientes
Las opiniones tienen 3 grandes ventajas:
- Son contenido único, exclusivo de tu web
- Aportan la “prueba social” que muchos clientes exigen para comprar
- Responden a muchas preguntas de los demás clientes
- Pon una FAQ en categorías y productos con las preguntas reales que hacen tus clientes
Recoge consultas de tus clientes con un formulario en las páginas de producto, respóndelas, y publica las respuestas en la misma página de producto. Con el mismo trabajo de atención al cliente que ya estás haciendo, crearás un contenido espectacular que te ayudará a conseguir posiciones en Google y a responder las dudas de tus clientes antes de que tengan que preguntar.
- Organiza concursos de recetas, trucos, historias…
Lo que sea adecuado en tu tienda. Ofrece un premio, y que te manden sus propuestas. Publica las que merezcan un premio, bien documentadas y comentadas.
- Pide opiniones sobre temas de debate
¿Tienes clientes muy motivados por un tema concreto? Plantéales un reto, que aporten opiniones o soluciones. Recógelos y publícalos. Atribuye la autoría y reconoce especialmente las mejores aportaciones.
- Pide que te manden imágenes de tu producto en uso
Es un clásico cuando tienes un público muy motivado, como tiendas de moda o equipos deportivos. Abre un canal para que puedan colgar sus fotografías (como tu página de Facebook o Instagram), inventa un hashtag para que las puedan etiquetar… Que los demás usuarios puedan votar, y publica en tu web las mejores.
13. Utiliza los 6 principios de la persuasión
Estos son los 6 principios psicológicos que describió Robert Cialdini en su clásico libro “Influence: The Psychology of Persuasion”. Úsalos habitualmente y convencerás con más facilidad.
1. Reciprocidad
Las personas tratan a las demás como perciben que las demás las tratan a ellas.
Sugerencia: da algo útil (como información), y luego pide algo a cambio, que tenga un valor equivalente.
2. Escasez
Las personas valoran más aquello que perciben como escaso o exclusivo.
Sugerencia: di que la oferta caduca, que son las últimas unidades, o que no habrá más en mucho tiempo.
3. Autoridad
Las personas que tienen una posición de liderazgo o notoriedad gozan de mayor credibilidad.
Sugerencia: apóyate en estudios y citas de personas de autoridad en tu sector.
4. Coherencia
Las personas están más dispuestas a realizar acciones que sean consistentes con lo que ya han hecho en el pasado.
Sugerencia: consigue un pequeño compromiso (como una suscripción), y luego pide ampliarlo, que te den más datos.
5. Prueba social
Si muchos piensan que algo es correcto, los demás tenderán a creer lo mismo.
Sugerencia: muestra cuántos clientes han comprado el producto, lo que piensan, y cómo lo están usando.
6. Simpatía
Se basa en el «efecto halo»: a una persona atractiva o simpática se le atribuyen otras cualidades (sin ninguna evidencia de que efectivamente las posea).
Sugerencia: utiliza famosos, fotos de gente guapa, o créate una reputación.
14. Sorprende a tu cliente
¿Qué tiene McDonald’s que hace que los niños quieran ir una y otra vez? El Happy Meal. El juguete de regalo. Un momento mágico, cada vez que van.
No es la mejor comida. No es la más sana, la más sabrosa, ni la más barata, ni son los restaurantes más cómodos ni los más bonitos. Pero tienen ese momento mágico que hace que quieran repetir.
Si consigues introducir momentos ¡UAU! en el propio diseño de la experiencia de tu cliente, éste se acordará siempre, y tendrá más predisposición a seguir comprando en tu tienda.
Te doy varios ejemplos.
1. Cuida mucho lo que envías en cada pedido
Además del producto, factura, etc. puedes incluir algún detalle adicional: una carta personal de agradecimiento, un pequeño regalo, una muestra gratuita…
2. Añade elementos sorprendentes en el diseño de tu tienda
Un botón de compra animado, una imagen que se sale de su marco, una interacción inesperada… El humor siempre es bienvenido.
3. Envíale un regalo a su dirección
Un regalo físico, que pueda usar (o consumir). Sin que vaya ligado a nada, simplemente porque sí, porque es un cliente apreciado.
4. Dile que le aprecias
Y que se note.
5. Sube uno o dos niveles el tema de tu comunicación.
Recuerda que tu cliente es una persona, con intereses, preocupaciones y aspiraciones. No le hables sólo de productos. Dile cómo puede vivir mejor, ser más feliz, ser mejor persona. Empatiza con él, más allá del negocio.
características => ventajas => soluciones => estilo de vida => aspiraciones
15. Crea la referencia definitiva en tu especialidad
Significa mucho trabajo, pero el esfuerzo vale la pena. Se trata de crear la referencia definitiva en tu especialidad: un documento (normalmente una página en tu web) que lo explique TODO sobre un tema importante para tu cliente. Muy útil, y muy bien presentado.
Algunos ejemplos
- The Beginners Guide to Online Marketing, de Quicksprout
- La Guía Definitiva para Optimizar tu Web, de The Art of Ecommerce J
- Diseño UX: Guía completa, de Attach Media
¿Qué te aporta?
- Un posicionamiento SEO excelente. Estamos hablando de un documento original extenso, de 2.000 a 10.000 palabras, plagado de palabras clave, y muy útil – los visitantes pasarán tiempo en esta página. Google valora mucho estos factores.
- Reputación. Automáticamente eres un experto en el tema, alguien en quien confiar y a quien preguntar.
- Contactos que recoges a través de un formulario, a cambio de un PDF con el mismo contenido o una ampliación (un “lead magnet”, descrito en la técnica 5).
Mira lo que preguntan tus clientes, los temas que les interesan y sobre los que necesitan información. ¿Qué temas son buenos candidatos para un documento así?¿Cómo lo puedes crear?
- Busca lo que hay en Internet sobre el tema.
- Reescríbelo. Mejóralo. Amplíalo. Que sea 10 veces mejor que el mejor que encuentres.
- Vístelo muy bien, publícalo, y dale mucha publicidad.
¿Cómo lo utilizas?
- Recoge suscripciones a cambio de un PDF listo para leer offline, quizás ampliado.
- Crea vídeos con el mismo contenido.
- Publica mini-artículos basados en ese contenido.
- Distribuye memes en las redes sociales sobre puntos concretos.
Prepara infografías… No hay límite a las maneras en que puedes aprovechar este gran contenido.
16. Abre un nuevo canal de tráfico
La primera vía para aumentar las ventas, la más rápida y evidente, es aumentar el número de visitantes que llegan a la tienda. Y puedes hacerlo de 3 maneras:
- Aumentando el tráfico de personas conocidas (clientes, contactos, seguidores)
- Aumentando el tráfico procedente de canales en los que ya trabajas
- Abriendo nuevos canales de tráfico
A la larga, cuantos más canales tengas abiertos, más podrás aumentar el tráfico total. Además, podrás determinar cuáles son los canales más rentables, y priorizar tus esfuerzos en ellos.
Fuentes de visitantes nuevos para una tienda online
Esta es una lista (incompleta y desordenada) de canales que puedes considerar.
- Tus propias páginas en redes sociales: Facebook, Instagram, Twitter, Youtube, LinkedIn…
- Contenidos para compartir (virales): memes, vídeos, infografías…
- Publicidad en redes sociales e “influencers”
- Búsqueda orgánica (SEO)
- Búsquedas locales (SEO local)
- Búsqueda de pago (PPC): anuncios en la red de Google
- Google Shopping: anuncios de productos concretos
- Publicidad nativa: anuncios en otras webs que parecen contenido
- Redes de afiliación: publicidad a cambio de comisiones por ventas
- Tus propios clientes, si tienes tiendas físicas
- Recomendaciones de tus clientes, normalmente en redes sociales
- Referencias en otras webs: enlaces en blogs, artículos como autor invitado, foros, prensa…
- Publica un libro
17. Crea una campaña de retargeting
Bien. Has trabajado tu SEO. Has puesto publicidad. Estás generando tráfico relevante a tu web. Estás vendiendo.
Tienes una tasa de conversión, pongamos, del 1%. ¡Muy bien!
¿Qué pasa con el otro 99%?
Pasa que muchos visitantes han llegado por casualidad. Otros buscan información pero no comprarán nunca. O tienen otros intereses.
Se calcula que hasta el 15% de los visitantes de una tienda online terminará comprando el producto que están mirando, en tu tienda o en otra. Pero tú sólo te estás llevando el 1%.
Una manera de perseguir el 14% restante es mediante campañas de retargeting. Se trata de mostrar anuncios de tu tienda, lo más relevantes posibles, a las personas que la han visitado pero no han comprado. Se trata de recordarles que estás ahí, que tienes el producto que les interesa. Que te recuerden en el momento en que decidan realizar la compra.
Relevancia
La relevancia del anuncio es fundamental, no basta con poner el logo de la tienda. Puedes lograr el interés del cliente de varios modos:
- Si ha visitado un producto concreto, muéstrale ese producto y otros similares.
- Si se ha interesado por un tipo de contenido, muéstrale productos relacionados.
- Si ha añadido un producto al carrito, recuérdale el producto, que lo tienes en stock.
- Si ha hecho el pedido pero no lo ha terminado, recuérdale que sólo falta que lo cierre.
- Y si ha realizado la compra, recuérdale dónde ha comprado, y que tienes más cosas interesantes.
- O hazle un cross-sell de los productos que ha comprado.
El retargeting se hace en la red de Google Adwords y Youtube, redes sociales, como Facebook, Twitter o Instagram, y en redes de publicidad especializadas como Adroll.
18. Consigue que tus clientes te recomienden (el factor viral)
¿Conoces el fenómeno de la viralidad en Internet? Es algo maravilloso, cuando funciona. Si eres capaz de crear unos contenidos que tus clientes quieran compartir, y esos contenidos te traen nuevos clientes, que también quieran compartir… se produce un efecto exponencial que hace que tus ventas suban como un cohete.
Funciona así: tienes un número inicial de clientes (o usuarios, visitantes…). Una parte de esos clientes comparte su experiencia contigo en su red social. Esto genera unas visitas de personas curiosas, y una parte de ellas se convierte en nuevos clientes. Que te recomendarán a su vez.
Fíjate en los factores que intervienen:
- El número de clientes inicial (C0)
- La media de recomendaciones que envía cada cliente – a cuántas personas llega la recomendación por cada cliente que tienes (i)
- Cuántos de esas personas van a visitar tu web (w)
- El porcentaje de esas visitas que se convertirán en clientes (c)
La fórmula es: C = C0 x i x w x c
Cuando el producto de esos factores (i, w y c, llamado factor-K) es mayor que 1, resulta que cada cliente te trae un cliente nuevo (o más), que a su vez te trae a otro cliente… Es una curva exponencial que se mantiene sola, sólo hace falta iniciarla.
Es la estrategia que han seguido empresas como Airbnb o Dropbox. Y es un objetivo habitual del Growth Hacking, incorporar el máximo de viralidad posible en el modelo de negocio.
Cierto, es muy difícil conseguir que ese factor sea mayor que 1. Pero puedes trabajar para que cada factor sea lo mayor posible.
- Crear incentivos para que tus clientes compartan.
- Crear mensajes que llamen mucho la atención y generen tráfico.
Preparar la web (y tu producto) para que realmente sean muy deseables.
19. Chat: habla con tus clientes como si estuvieras ahí
¿Sabes qué pasa cuando los visitantes tienen ocasión de hablar con un representante de la tienda como si estuviera físicamente allí? Que las ventas se disparan. La gran diferencia entre una tienda física y una online es que online no hay nadie que te atienda personalmente, que escuche lo que buscas, te recomiende el producto adecuado y resuelva tus dudas en el momento.
¿Y si fuera posible hacerlo?
De hecho lo es – hay una manera de interactuar con los visitantes de tu tienda, uno por uno, de manera personal. Se llama chat online, y es mucho más que una casilla donde pueden escribir preguntas.
La idea es iniciar una conversación con ellos. Como el vendedor en la tienda que te dice “¿puedo ayudarle?” o “¿está buscando algo en especial?”. Ofrecer tu ayuda, sin esperar a que la pidan.
Se hace mediante una combinación de “triggers” (condiciones que disparan el inicio de una conversación) y un gran equipo de atención al cliente.
Incluso puedes programar interacciones concretas con un “chatbot” (con inteligencia artificial).
Necesitas una cuenta de un sistema de chat potente (como Zendesk o Oct8ne), un buen equipo de atención al cliente (que esté realmente disponible, que conozca muy bien el producto y que sepa empatizar), y experimentar con los “triggers” (disparadores) y “scripts” (guiones prediseñados) de respuestas habituales.
El resultado puede ser espectacular.
Ejemplos de disparadores
- El cliente acaba de llegar – le ofreces orientarle según su interés
- Se interesa por un producto concreto – le ofreces ayuda para identificar el producto adecuado
- Está comparando varios productos – le ofreces ayuda para escoger
- Llega al checkout – le ofreces acompañarle en el proceso de compra
- Se va del checkout – le ofreces ayudarle o recordárselo más tarde
20. Piensa en tus mejores clientes
Según la regla de Pareto, el 20% de tus clientes genera el 80% de tus ingresos. Los números reales no serán estos, pero la regla sí: tienes un número de clientes muy concretos que generan la mayor parte de tus ingresos. Compran más, pero además hacen menos consultas, se quejan menos, y posiblemente te recomiendan a otros clientes. Son una maravilla de cliente.
¿Qué deberías hacer con esos clientes? Te sugiero varias cosas.
1. Conocerlos
Simplemente saber que existen y quiénes son es un gran paso. Pon en tu tienda un sistema para clasificar a tus clientes en función de sus patrones de compra (conocido como segmentación RFM).
2. Entenderlos
Es importante que sepas qué hace que esos clientes sean diferentes, por qué te compran más. ¿Tienen necesidades especiales? ¿Han experimentado algo que los demás clientes no? ¿Tienen alguna afición, o algún interés concreto?
Habla directamente con ellos, pregúntales. Entiéndeles.
Luego, utiliza ese conocimiento para procurar que más clientes se conviertan en tus mejores clientes.
3. Reconocerles como mejores clientes, agradecerlo, y tenerles muy en cuenta
¿Alguna vez has tenido la impresión de que una empresa trata mejor a los clientes nuevos que a los clientes de siempre? Piensa en tu compañía telefónica, tu gimnasio, tu aseguradora… Fastidia y desmotiva mucho, ver que tu compañía pone más esfuerzo en captar clientes nuevos que en cuidarte a ti como cliente.
Asegúrate de que sepan que son importantes para ti. Especialmente importantes. Díselo directamente. Agradéceles su confianza. Ten detalles con ellos. Que sepan que siempre tendrán las mejores condiciones, el mejor trato, la mayor atención por tu parte.
Tus objetivos finales son:
- Que sigan siendo clientes
- Que compren por mayor importe
- Que compren con más frecuencia
- Que compren durante más tiempo
- Que te recomienden a otros clientes.
21. Sé ambicioso, haz grandes promesas… y cúmplelas
Hay dos maneras de enfocar un negocio.
- Ver desde dónde partes, y dónde puedes llegar desde ahí.
- Ver dónde quieres llegar, y cómo puedes hacerlo partiendo desde donde estás.
El primer método es más fácil. Pero el segundo te puede llevar mucho más lejos.
¿Quieres conquistar tu mercado? ¿El mercado mundial? ¿Ser el rey de la fiesta? No hay problema. Plantéatelo como un reto, define cómo va eso a ayudar a tus clientes, traza un plan que sea viable, y ejecútalo.
Facebook no creció intentando ser una web local. Airbnb no ha llegado donde está sin perseguir todas las oportunidades. Paris Hilton… bueno, esa sí.
¿Vendes reservas de hotel? Decide que quieres ser el primer operador mundial de reservas de hotel en tu nicho.
¿Vendes ropa de cama? Puedes ser el agente disruptor que le dé la vuelta al mercado.
¿Fabricas unos pongos monísimos? Proponte estar presente en todas las casas del planeta.
Supón que sólo consigues el 10% de tu propósito. Siempre será mucho más que si no te planteas nada ambicioso.
No te limites tú mismo. Sal a dominar tu mercado.
Prepárate para el éxito
Ahora que hemos repasado las 21 técnicas y estás listo para empezar, es hora de volver a ver el conjunto. Recordemos el método.
- Escoge 6 técnicas.
- Implementa una cada mes.
- Observa los resultados.
Cuando empieces a trabajar, ten en cuenta estos últimos consejos para organizarte.
1. Crea tu hoja de ruta para los próximos 6 meses
Decide qué 6 técnicas vas a implementar, y ponlas en el calendario. Puedes hacer cambios sobre la marcha si lo necesitas, pero procura tener un plan desde el principio.
2. Planifica cada proyecto con tiempo
Implementar una técnica cada mes no significa que empieces, hagas y termines todo en un único mes. Según el proyecto, necesitas más o menos tiempo de planificación y preparación.
Organízate para realizar un proyecto por mes – teniendo en cuenta el tiempo de preparación previa, y añadiendo las tareas posteriores a tu calendario.
3. Prepárate para asumir nuevas tareas
La mayoría de técnicas tienen una fase de implementación, que es un esfuerzo limitado y concentrado en el tiempo. Pero también pueden añadir un trabajo habitual: redactar contenidos, hacer seguimiento de contactos… o simplemente revisar cómo está funcionando.
Asegúrate de asignar responsabilidades, recursos y tiempo para hacerlo todo.
4. Adopta una mentalidad de mejora continua
Todo lo que hay en este ebook es parte de un método sistemático de crecimiento – Growth Hacking, basado en una experimentación constante y rápida. Adopta esta mentalidad, agrega el método a tu día a día, y verás crecer tu empresa como siempre has querido.
¿Cómo te podemos ayudar?
Me llamo Xavier Paz, y soy el director de The Art of Ecommerce. Podemos ayudarte a tener éxito en Internet.
Trabajamos con emprendedores y pequeños empresarios (y no tan pequeños) en el desarrollo de sus tiendas online.
Nuestro trabajo es hacer que esa tienda funcione precisa como un reloj, fiable como un martillo, y rápida como un Ferrari.
Nuestras especialidades incluyen las áreas principales de la gestión de negocios de ecommerce: estrategia, implementación, branding, diseño gráfico y web, y marketing online.
¿Quieres que veamos cómo podemos hacer crecer tu negocio? Envía un email a
art@the-art-of-ecommerce.com, y hablemos.
Estos son algunos de nuestros servicios.
1. Auditoría Ecommerce
Analizamos tu tienda y te damos un informe con lo que debes cambiar.
https://www.the-art-of-ecommerce.com/servicios/auditoria-ecommerce/.
2. Relanzamiento Ecommerce
Hacemos que arranquen y suban las ventas de tu tienda, en un proceso de 3 fases:
- Estabilizar la tienda
- Ponerle el turbo
- Salir a conquistar el mundo
https://www.the-art-of-ecommerce.com/servicios/relanzamiento-ecommerce/
3. Automatización de Marketing
Implantamos en tu tienda un sistema potente, autoalojado, y sin cuotas mensuales.
https://www.the-art-of-ecommerce.com/servicios/marketing-automation-para-ecommerce/
4. Creación de tiendas online
Creamos tiendas preciosas, con todo lo que necesitas para vender.
Tiendas B2C · B2B · Drop Ship · Mayoristas · Franquicias · Tiendas privadas para empleados…
https://www.the-art-of-ecommerce.com/servicios/creacion-de-tiendas-online/
5. Integraciones
- Importación y exportación de catálogos
- Transmisión de pedidos
- Integración con ERP y CRM…
6. Mantenimiento y desarrollo de tiendas online
Te ayudamos en el día a día de tu tienda.
- Mantenimiento y mejoras
- Resolución de incidencias
- Optimización
- Plan de mejoras a largo plazo
¿Empezamos?





































